簡體(ti)中(zhong)文(wén)

ARTICLES

專(zhuan)業文(wén)章

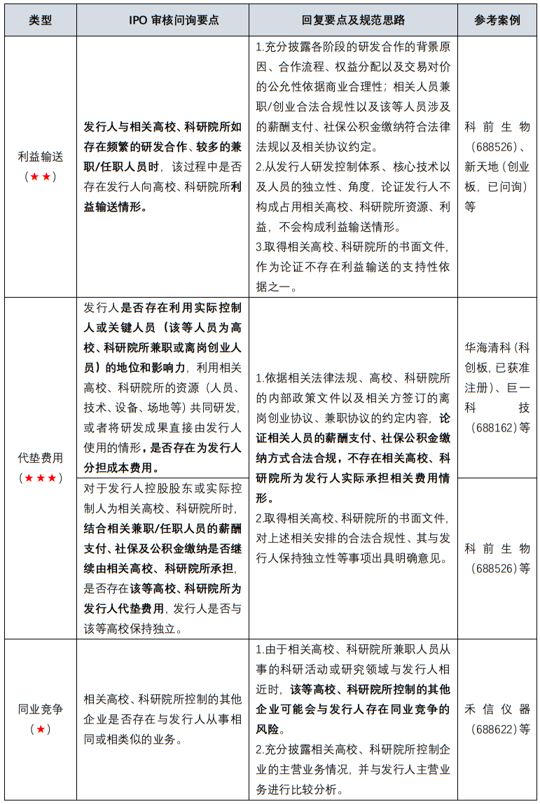
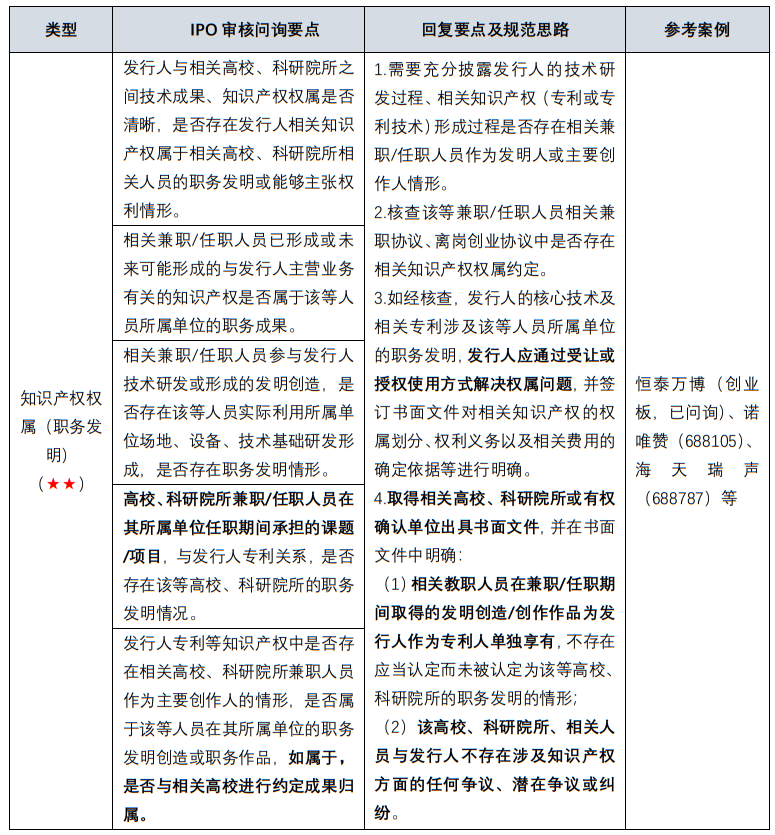
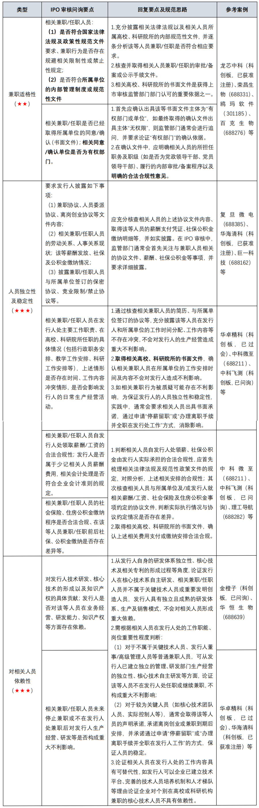
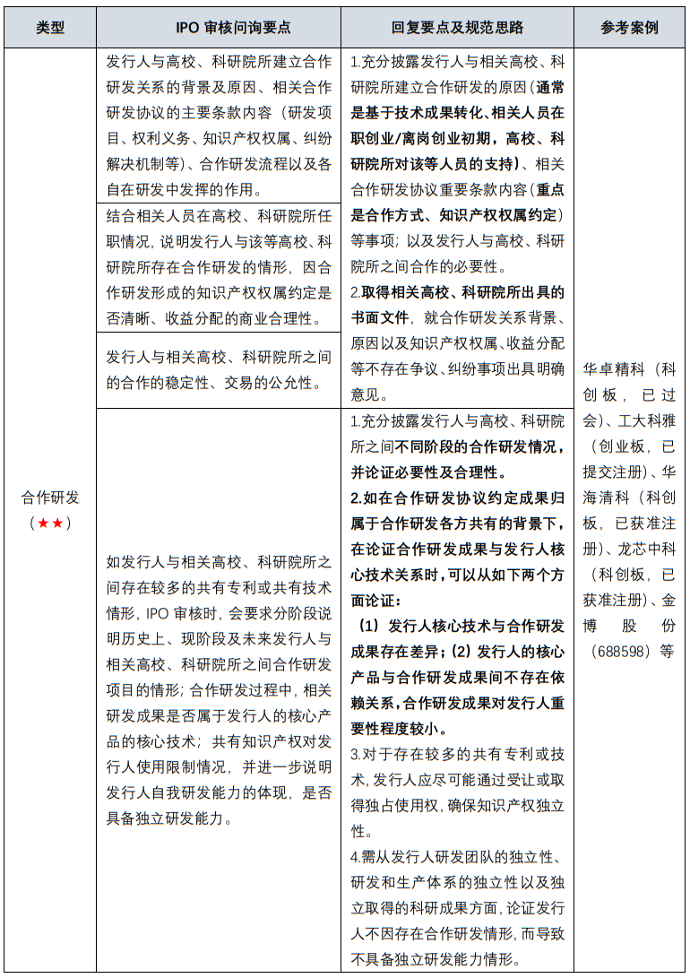
高(gao)校、科(ke)研院所相關人(ren)員(yuan)投(tou)資(zi)、兼職(下):案例篇